异动
关注
社群
搜公告
产业库
时间轴
公社AI
通知
全部已读
暂无数据
私信
暂无数据
登录注册
我的主页
退出
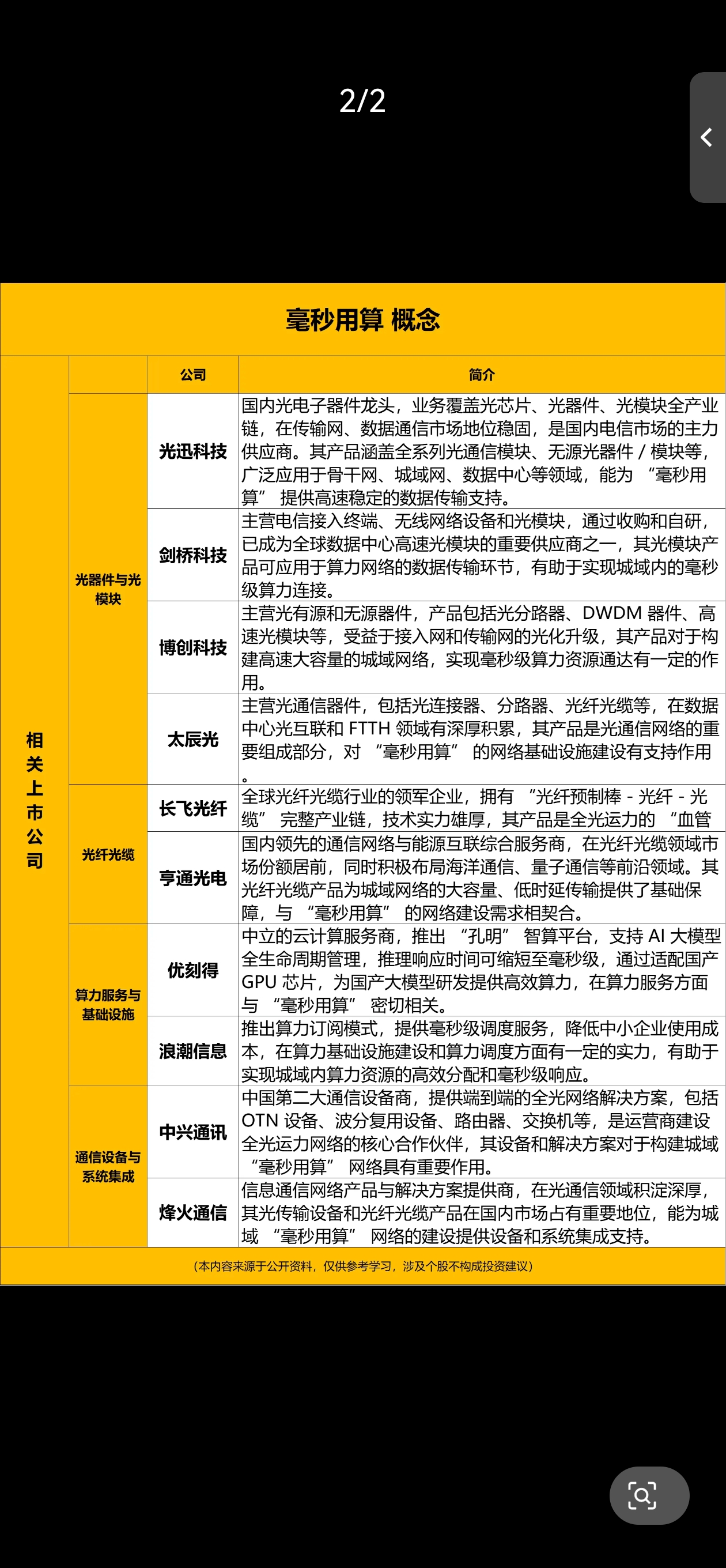
毫秒用算
珺赫leo
满仓搞的游资
2025-10-17 00:42:39 江苏
作者利益披露:原创,不作为证券推荐或投资建议,截至发文时,作者持有相关标的,下一个交易日内可能择机卖出。
声明:文章观点来自网友,仅为作者个人研究意见,不代表韭研公社观点及立场,站内所有文章均不构成投资建议,请投资者注意风险,独立审慎决策。
S
天孚通信
工分
4.35
转发
收藏
投诉
复制链接
分享到微信
有用 3
打赏作者
无用
真知无价,用钱说话
0个人打赏
清空
确定
清空
确定
导入文档
同时转发
发布
评论(2)
只看楼主
热度排序
最新发布
最新互动
无名小韭91200403
只看TA
10-17 05:57 广东
1
0
0
打赏
回复
投诉
新鑫生
只看TA
10-17 03:36 河南
铜牛信息:工信部“城域‘毫秒用算’专项行动”于2025年10月16日正式发布,铜牛信息作为京津冀算力枢纽核心参与者被列入概念股。
S铜牛信息(sz300895)S
恒为科技:恒为科技是边缘计算与液冷技术的直接受益者。恒为科技在边缘计算硬件、液冷技术和行业标准制定上占据先机,政策对其业务拉动最为直接,短期订单可见性高(预计2025年液冷业务营收增长45%),长期有望成为全球智算硬件领域重要参与者。
S恒为科技(sh603496)S
0
0
打赏
回复
投诉
上一页
1
下一页
前往
页
确定要分配的奖金